微信扫一扫

还记得那些年
各地媒体报道的被要求开的奇葩证明吗?
请证明——
“你是你”
“你妈是你妈”
“你儿子是男的”
……
生活中,市民们似乎总会遇到需要各种证明的情况
不少繁琐、形式化的证明
还需要市民多次跑腿、查找资料
2月22日
“无证明城市”第一批证明材料
取消名单出炉
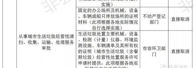
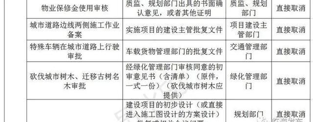
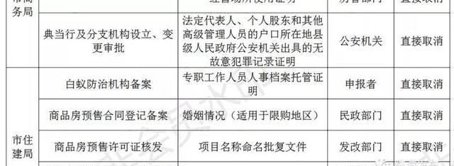
我市取消证明材料126件
去年12月27日,市委副书记、代市长王丹组织召开创建“无证明城市”工作部署会,强调要坚持目标导向、紧扣时间节点,坚持效果导向、严格创建标准,坚持问题导向、打通堵点痛点,坚持需求导向、注重便民利民,自我加压,刀刃向内,加快实现从“被动收集”向“主动调取”转变、从“前置审查”向“后期监管”转变、从“群众跑腿”向“数据共享”转变,确保2019年5月20日前创成“无证明城市”。
创建“无证明城市”工作启动以来,市司法局牵头成立创建“无证明城市”工作专班,会同临海市级相关部门,以自我革命的勇气大力度削减证明材料,对我市群众办事创业涉及到的各类证明材料全面梳理,多次召开协调会、推进会,在反复摸索中前行,在勇于担当中放权,同心协力推进创建工作。市创建“无证明城市”工作专班对市级各部门梳理出的证明材料逐项进行研究,提出清理意见,并反馈至市级部门,对每项证明材料至少“三上三下”。目前,共梳理出32个部门725项证明材料,进入第一批证明材料取消清单的共126件,涉及办事项目76项。
2月22日,市跑改办、市司法局、市创建“无证明城市”工作专班组织对我市证明材料第一批取消清单再次进行了确认,经市委常委、副市长卢小春和副市长程敏江审核后,在台州市各县市区率先发文公布第一批证明材料取消清单。
临海市证明材料取消清单(第一批)
↓↓↓
“无证明城市”太棒了
取消了这些证明材料
以后办事只用跑一次
赶紧把这个好消息
告诉身边的小伙伴吧~
自定义html广告位